
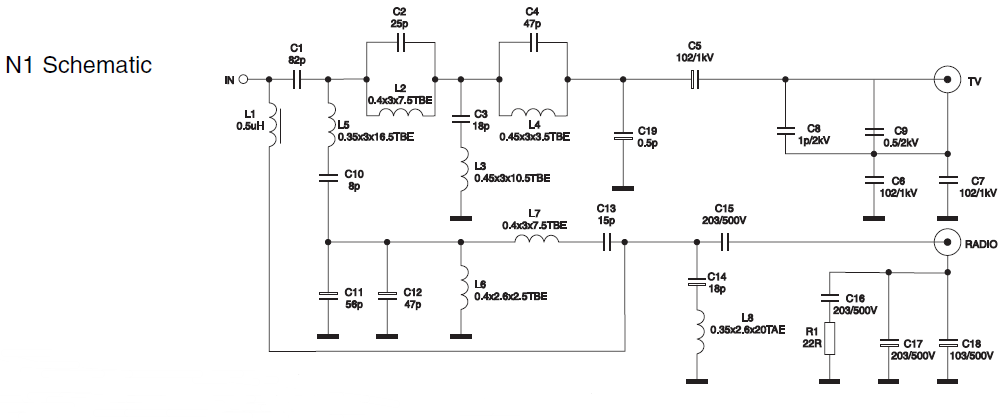
Naval double galvanically isolated outlets N1 with IEC 9.5 mm connectors or F-connectors are a new series that have been designed especially for marine use and covers the complete TV-Radio frequencies of 0.1–890 MHz world-wide.
N1 is galvanically double isolated to avoid problems with interference and grounding which are quite common in larger systems.
The outlet has improved RL and surge protection witch makes it especially suitable for digital signals.
N1 is for star net only, where each output from a tap-off or a splitter can feed max.one N1.
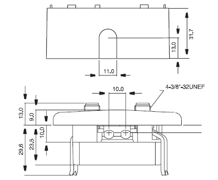
The frame called N, for surface mounting, is designed to fit all the Naval outlets. It is manufactured in white plastic RAL 1013. The standard supply of Naval outlets includes a full size white cover RAL 1013 (76 x 76 mm). N1 need not be terminated.
Since 1971, the objective of Naval Electronics has been to offer the best possible products for TV and Radio reception at sea. Naval began with omnidirectional antennas and is the world leader in this field of technology today. Now, with an expanded product range, the name Naval means much more than antennas. Naval operates in more than 40 countries and has installations on thousands of vessels all over the world.
TECHNICAL SPECIFICATIONS N1
Frequency range: | TV | 47–68 MHz; 130–890 MHz | |
R | 0.1–30 MHz? 88–120 MHz | ||
Through loss: | In-TV | 47~68 MHz | 1 dB nom. 2.8 dB max. |
130~890 MHz | 1 dB nom. 1.5 dB max. | ||
In-R | 0.1~30 MHz | 2.5 dB nom. 4 dB max. | |
88~108 MHz | 1 dB nom. 1.8 dB max. | ||
Isolation: | TV-R | 12 dB min. | |
Return loss: | In | 5~890 MHz | 10 dB min. |
TV | 47~68 MHz | 10 dB min. | |
130~890 MHz | 14 dB min. | ||
R | 88~108 MHz | 10 dB min. | |
Connectors: | Input | Terminal block | |
TV | ”F” Female/IEC male | ||
R | ”F” Female/IEC female | ||
Impedance: | 75 Ohms | ||
Galvanic isolation: | 400 V Optional 2.5 kV with reduced frequency | ||
Screening factor: | TV | 35 dB | |
R | 43 dB | ||
Operating temp.: | -40 – +60°C | ![]() | |
Weight: | 110 g |